

















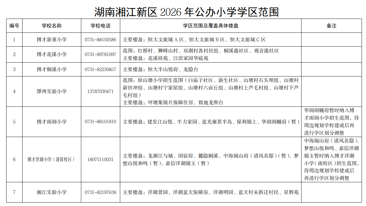
红网时刻新闻4月1日讯(通讯员 胡谦)4月1日上午,记者从湖南湘江新区教育局获悉,“长沙市普通中小学入学报名系统”网上报名已正式开通。为保障广大市民对湖南湘江新区公办小学学区划分的知情权,新区发布了《关于2026年湖南湘江新区公办小学学区范围及覆盖具体楼盘信息的公告》。
据悉,湘江新区公办小学学区划分由湘江新区教育局负责,由新区教育行政管理部门根据区域内教育规划布局、历史沿革、办学规模、周边生源和交通状况等因素,按相对就近原则,合理划分每所小学的学区范围。
已交房但未划分学区的新建楼盘需由开发商到新区教育局提出学区划分申请,经区教育局核定其教育配套责任后再进行学区划分或调剂入学。学区划分中所指的楼盘、宿舍等均指住宅性质的房产,非住宅性质房产不作入学依据。
此外,学区内由于生源增长导致容量不够,不能完全接纳本学区适龄儿童(少年)入学的,由区教育行政管理部门按照生源排序和相对就近的原则统筹安排。
目前,“长沙市普通中小学入学报名系统”网上报名已正式开通,报名截止日期为4月15日。对新区公办小学学区划分及入学政策有疑问的,可咨询湖南湘江新区管理委员会教育局基础教育处(0731-88999272、88999894)或各学校。
来源:红网
作者:胡谦
编辑:吴戍疆
本站原创文章,转载请附上原文链接。
本文链接:https://wap.hnxjnews.cn/content/646048/83/15811030.html
